2024年是习近平总书记提出网络强国战略目标10周年,是习近平总书记提出总体国家安全观10周年,也是习近平总书记作出网络安全工作“四个坚持”重要指示5周年。

9月9日至15日是第十一届国家网络安全宣传周,主题是“网络安全为人民,网络安全靠人民”,让我们一起了解更多网络安全知识。
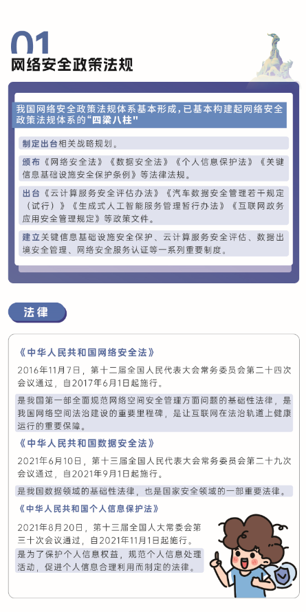
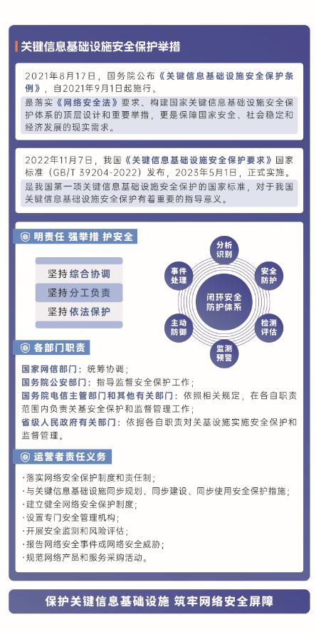
网络安全为何重要
当今时代,网络安全和信息化对一个国家很多领域都是牵一发而动全身的,网络安全已是国家安全的重要组成部分。没有网络安全就没有国家安全,就没有经济社会稳定运行,广大人民群众利益也难以得到保障。从世界范围看,网络安全威胁和风险日益突出,并向经济、文化、社会、生态等领域传导渗透。
还有一份
网络安全知识宣传手册
请您查收














携手共筑
网络安全“防火墙”
我们每个人都责无旁贷!
图片来源:2024年国家网络安全宣传周官方网站