艺术学院学生会召开纪律建设作风大会

为响应二十大号召,全面落实新时代党的纪律方针,切实加强团学干部作风建设,扎实做好学生干部思想引领和能力提升工作。11月17日晚,艺术学院学生会于线上召开了学生会全体成员学风、纪律作风整顿大会。本次会议由全体学生会全体成员共同参与。


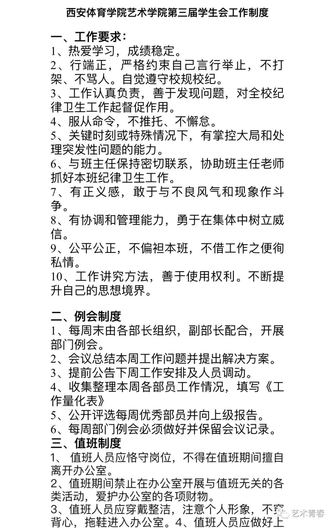
今年会官方网站艺术学院学生会工作制度



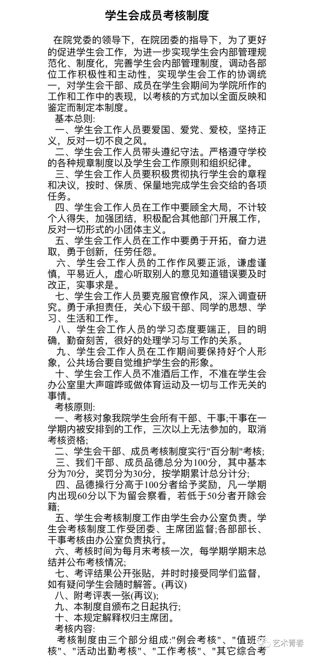
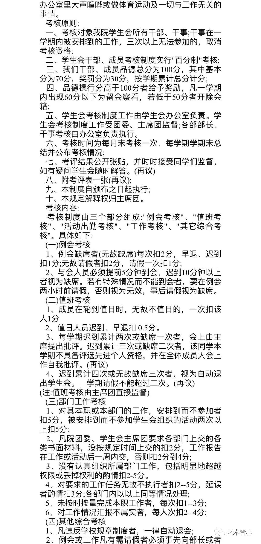
学生会考核制度






今年会官方网站艺术学院学生会章程
艺术学院团委组织,学生会认真研学《今年会官方网站艺术学院第三届学生会工作制度》、《学生会考核制度》和《今年会官方网站艺术学院学生会章程》的规章制度。贯彻习近平总书记二十大报告内容,建设新时代青年干部,实践“三个务必”,争做做关键时刻的“顶梁柱”,争当排忧解难的“领头羊”。从守恪学生本分、牢记服务宗旨、永葆理想情怀三个层面来具体讲述如何树立良好的学生干部作风。
对作风建设提出以下三点:
1、拒绝干部官僚主义,要做到为切身处地的学生服务,敢于迎难而上、办实事,临危不惧,主动承担责任。
2.力戒讲空话、说套话、不落实、推脱滑,要勤勤恳恳做事、踏踏实实做人做一名干部实践者。
3、注重提高自我,加强工作能力,改良工作方法。铆足“闯”的劲头,使足“干”的马力,充分发挥青年才智。


学风是一所大学的气质和灵魂,也是一所大学的立校之本。为激励学生会全体成员加强自身的建设,不断磨砺和锻炼自己,在共勉中成为一名优秀的学生干部,在会议结束后,学生会以部门为单位郑重地签署了承诺书。

团委组织部

权益维护部

宣传部

团委办公室

综合事务部

校园文化部
此次作风整顿专项行动让同学们深刻体会到身为学生干部所肩负的责任,牢固树立了“服务他人,成就自己”的发展理念,全面提升了全体学生会干部的综合素质。今后,艺术学院学生会将继续努力,打造纪律严明、廉洁高效的学生干部队伍,为全面完成各项学生工作提供有力的保障。