就业网
首 页
中心动态 招聘信息 优秀毕业生 就业政策 就业指导 服务指南 中心概况 职业测评
 
校园招聘
校园招聘
招聘会
校外招聘会信息
 
 
校园招聘 首页 >> 招聘信息 >> 校园招聘 >> 正文
400+企事业单位参加!超1.5万个岗位!本周六省体见!
文章来源:      发布时间:2023-03-24        浏览次数: 次 

阳春三月青春起航,百企送岗古城扬帆!为着力满足高校毕业生等青年群体的就业创业需求,助力重点企业招才引智,2023年西安市春季大型人才招聘会暨高校毕业生专场招聘会即将开启!本周六,省体育场,我们不见不散。

  活动主题

  2023年西安市春季大型人才招聘会暨高校毕业生专场招聘会

  组织机构

  主办单位:

  西安市人力资源和社会保障局

  西安市工业和信息化局

  西安市商务局

  西安市退役军人事务局

  西安市国有资产监督管理委员会

  西安市总工会

  西安市妇女联合会

  西安市残疾人联合会

  中共西安市碑林区委

  西安市碑林区人民政府

  承办单位:

  西安市人才服务中心

  西安市就业服务中心

  西安市职业介绍服务中心

  中共西安市碑林区委人才工作领导小组办公室

  西安市碑林区人力资源和社会保障局

  协办单位:

  各区县、开发区人社部门

  西安地区相关高校就业指导中心

  碑林区长安路街道办事处

  碑林环大学创新产业带管委会

  西安人力资源服务行业协会

  秦云就业小程序

  西安市人才网

  陕西新才网络技术股份有限公司

  西安家庭服务业协会

  支付宝

  第一人才网

  媒体支持:

陕西广电融媒体集团(台)新闻中心起点新闻

  西安广播电视台(集团)

  西安报业传媒集团

  华商传媒集团

  现场招聘会时间

  2023年3月25日(星期六)14:00-18:00

  现场招聘会地点

  陕西省体育场东门里广场

  公交:乘坐12路/605路/26路/教育专线/521路/224路/701路/31路至省体育场公交站。

  地铁:乘坐地铁2号线至体育场地铁站A口。

  服务对象

  我市应往届高校毕业生、各类人才及其他有就创业需求的人员。

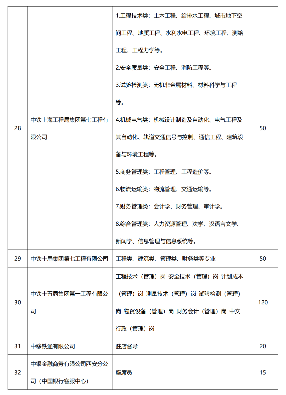
  参会单位和岗位信息

  求职者参会方式

  本次活动采取现场招聘会+线上招聘会+直播带岗的方式同步开展,无法现场参会的小伙伴可以通过以下平台云参会,三个通道找到心仪岗位的几率更大哦。

  (一)线上招聘会平台

  1.猫头英云人才市场

  参会网址:https://blyrc.cnxincai.com

  2.猎聘

  参会网址:https://www.liepin.com/city-xian/

  3.前程无忧网

  参会网址:https://www.51job.com/xian/

  4.显摆招聘网

  参会网址:https://www.xbjob.com/zphnet/c_show-id_716.html

  5.智联招聘

  参会网址:https://www.xasblq.zhaopin.com

(二)直播带岗平台

  1.陕西电视台起点新闻

  2.西安电视台

  3.华商报

  4.猫头英云人才市场


 

版权所有:今年会官方网站毕业生就业指导中心       地址:西安市含光北路65号   办公电话:029-88409790      传真:029-88409790      邮编:710068
     技术支持:西安博达软件股份有限公司