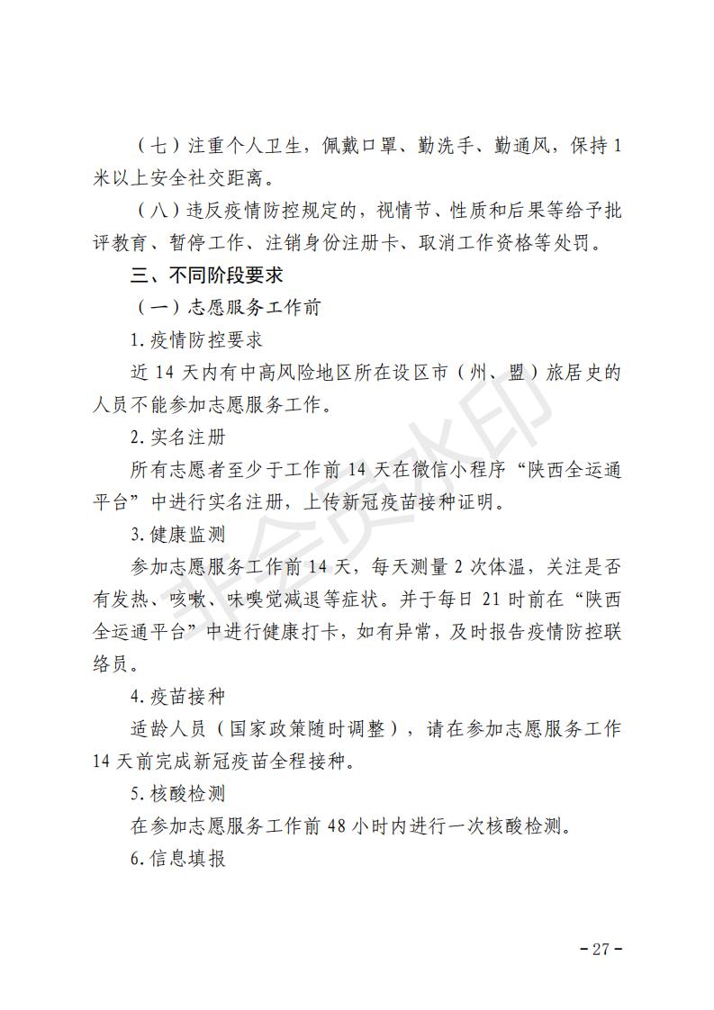
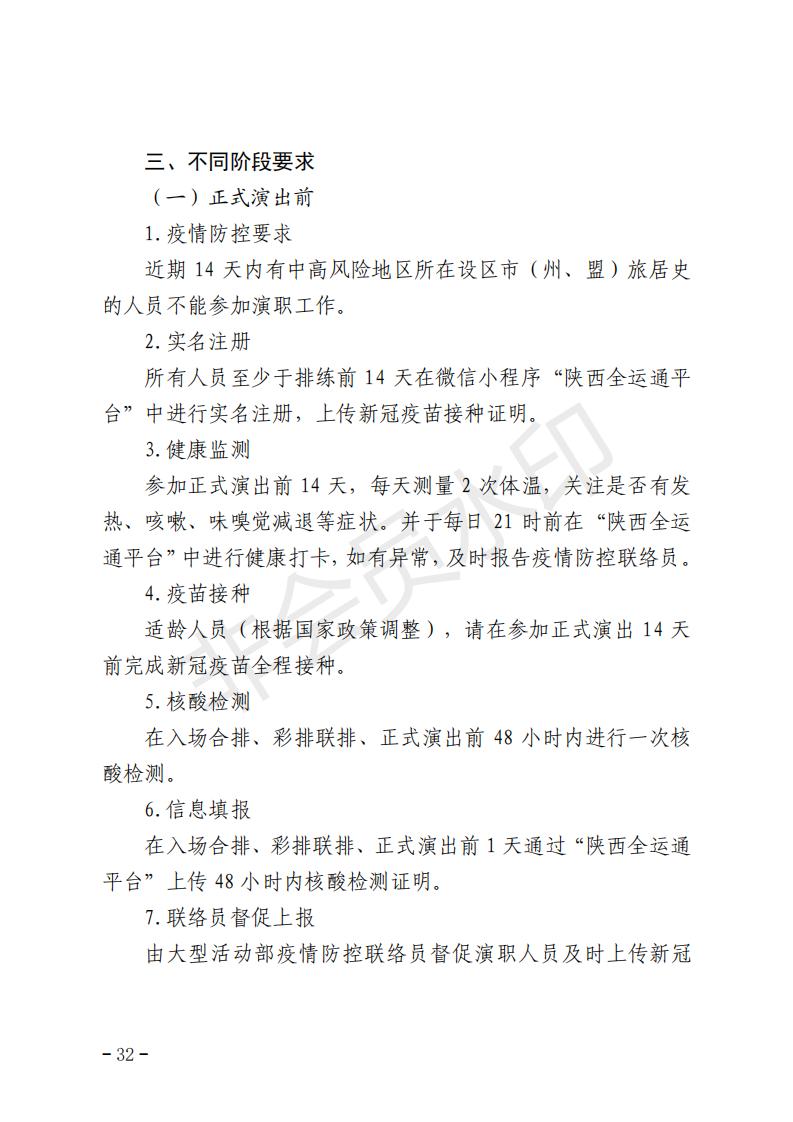
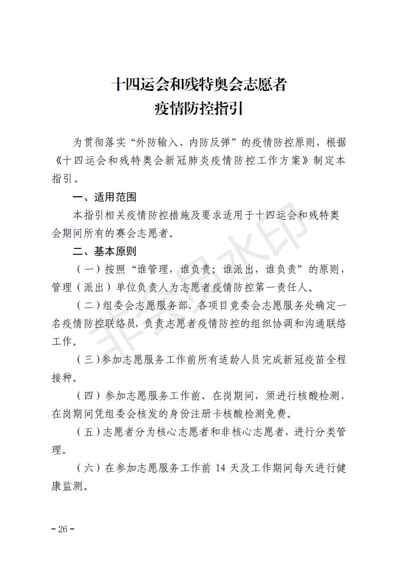
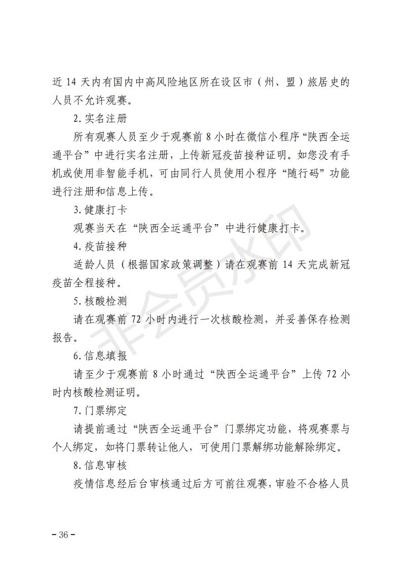
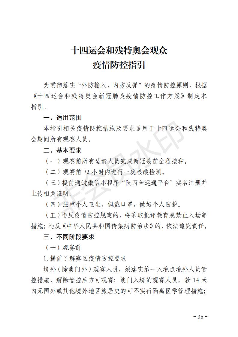
当前位置: 首页 / 通知公告 / 正文
发布日期:2021-08-20 作者: 编辑:
上一条:通 知
下一条:《第十四届全国运动会 全国第十一届残运会暨第八届特奥会鄠邑区新冠肺炎疫情防控工作方案》